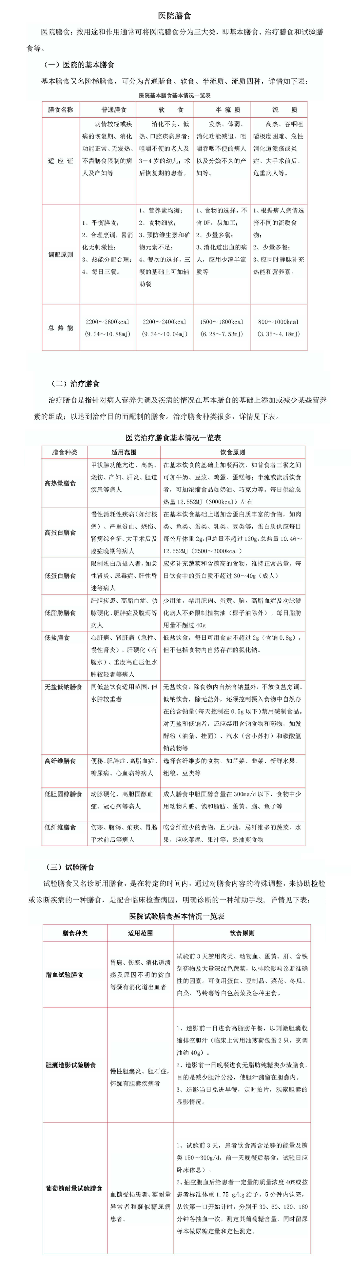
医院膳食