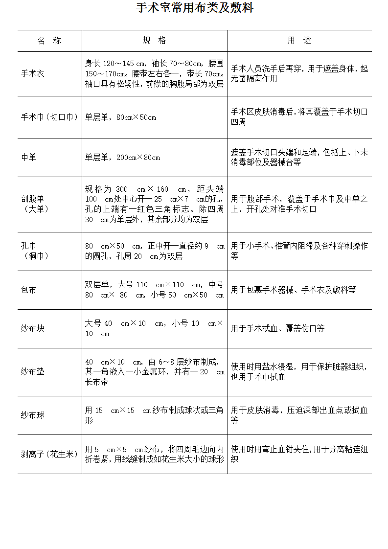
P61-手术室常用布类及敷料