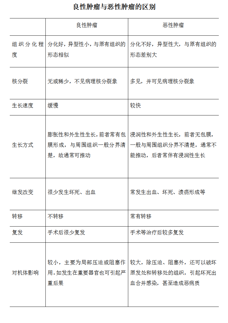
P110-良性肿瘤与恶性肿瘤的区别